中国环保研究硕士申请月底截止!本科无学位获录取!
发布时间:2023-02-13
去香港读个硕士,既能提升学历,一家人又能喜提香港身份,香港进修移民目前被越来越多优秀人士青睐。当中,以中文授课的专业为首选。

作为大热门的全中文一年制硕士课程——香港都会大学中国环保研究硕士,最近录取了本科无学位的申请人!在今年如此卷的环境下,实属惊喜!
客户案例
申请人年龄40岁+,专升本学历,毕业后的20多年一直在环保相关领域从业。在敲定院校及专业后,我们资深留学老师提前整理好相关资料,并在课程开放申请的第一天就递交了申请。接到面试通知后也马不停蹄地进行面试辅导。虽然面试后比其他同学晚差不多一个多月拿到录取,但是能顺利拿到录取办理香港身份就是最好的消息!

硕士课程相关信息
硕士课程开设背景
中国既是最大的发展中国家,也是社会主义市场经济体制国家。目前正处于工业化和城市化进程中,环境压力将持续相当一段时期,急需大批熟悉市场经济体制下的环境管理和环保政策专业人才。
中国环保研究理学硕士(MSCCESF)课程旨在传授学生关于中国环保的知识及技能,培养学生对中国环保客观的、批判性的认知,使学生能够从社会、业界及经济的角度出发评价中国环保政策,从可持续发展的角度分析中国环境政策与战略的关系,帮助学生展望未来中国绿色增长之路,为学生融入双循环大战略打下坚实基础。
课程特色
多元教学模式
学生将通过全日制或兼读制面授方式进行学习,并可在网络平台获取教学资源和支持。本课程所有科目都设有常规的面授课及导修课。面授课旨在为学生提供与导师讨论学术问题的机会并从中学习实用技能。同时,对于本课程所有科目,在香港都会大学网上学习环境(OLE)支持下,老师与学生也可进行在线互动,讨论课程中所涉及的原理及其应用。
中文(普通话)授课
基于课程内容主要为中国环境与环保政策,中文授课不仅能更精准而生动地传授知识,而且更贴合毕业生未来的就业环境,故本课程授课语言为普通话,不涉及英文内容。所以不需要雅思成绩!!!
期末考试
小型科研项目书面报告,并做口头报告。
入学要求
✦ 持认可的学士学位(或同等学历)
✦ 学生必须具备良好的中文说话和书写能力
注:申请者将被邀请参加(面对面或在线)入学面试,面试合格方可入读课程。
申请相关
学制:一年
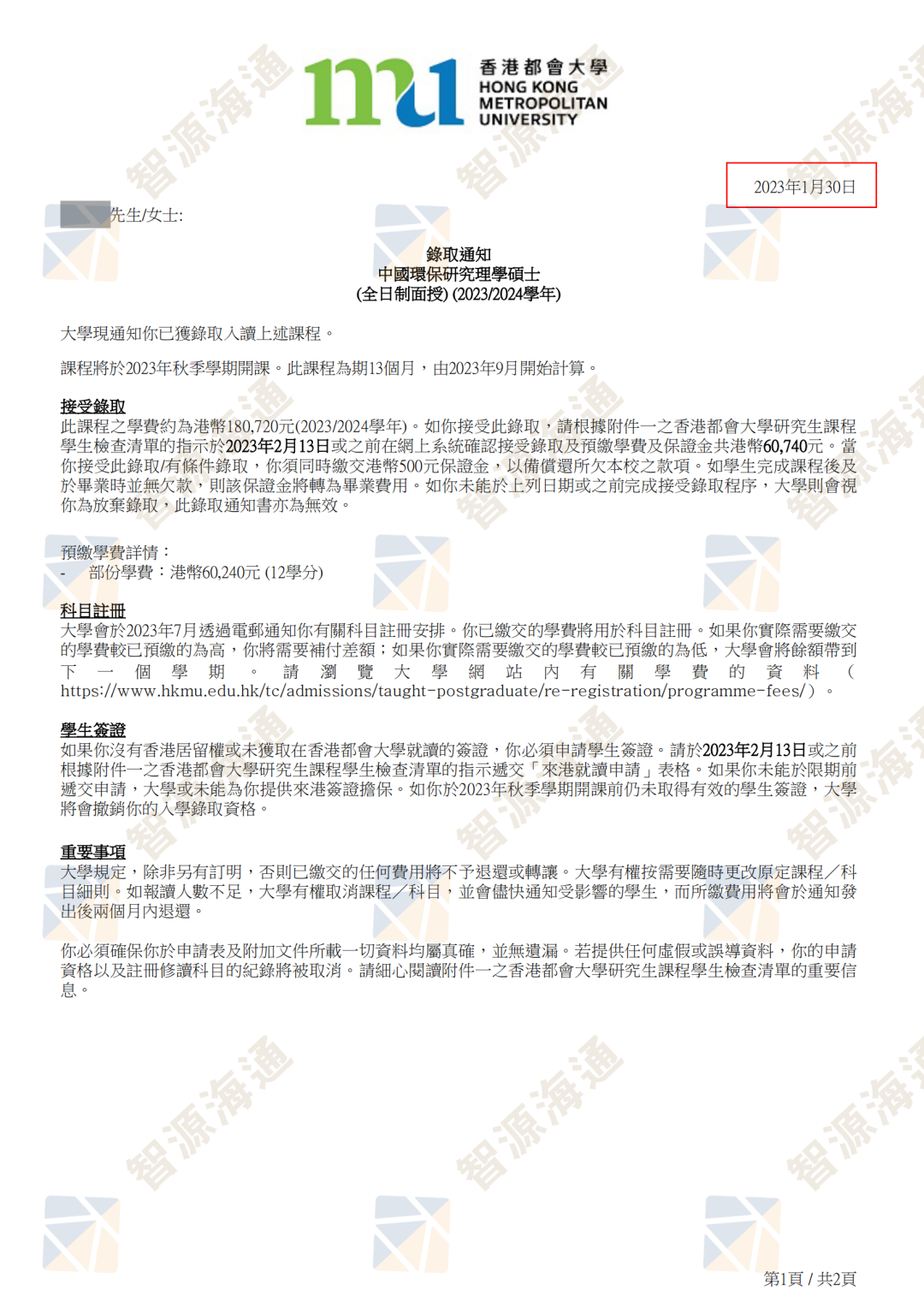
费用:180,720港币,折合人民币约16.22万元
申请时间:
2023秋季入学:2022年11月15日至2023年2月28日
2024春季入学:2023年4月1日至2023年7月31日
课程内容
共60学分。课程内容涵盖了中国环境保护的关键领域,如政策分析,环境科学,环境法律与政策,生态,能源和自然资源管理等。
最后在“环境研究专题”中,在导师指导下,学生将根据个人志向和兴趣,在中国环境保护某一特定领域进行独立课题研究,以批判性和客观性的思维,综合社会、工业和经济等因素,评估有中国特色的环境保护。
就业前景
硕士课程毕业生将在大中华地区(中国大陆、香港及澳门等地区),尤其是在大湾区的政府机构,环境及环保团体,顾问和私营部门等中找到各种职业机会。此外,部分毕业生也会选择继续升学进修,攻读本地、内地及海外各高等院校的相关博士课程。
23Fall本课程即将截止申请,往年都有同学在申请末期递交,顺利赶上申请末班车,且今年有本科无学位的同学顺利拿到课程,有需要申请的同学赶紧上车啦!
香港都会大学
香港都会大学简称“都大”(HKMU),前称香港公开大学。1989年由香港政府创办,是香港第三所获批颁授学位的高等学院,2021年9月1日正为现名。

都大是中国香港九所公立大学之一,也是唯一一所由香港政府创办的财政自资大学。
香港的大学共有三种类型,分别是政府创立及资助大学、政府创立及自资大学、私立及自资大学。香港都会大学属于第二类,是由政府创立的自资大学。

其全日制课程从2001年起开办,并从2007年开始参与香港特别行政区大学联合招生办法(JUPAS)收生。由香港都会大学颁授的学士学位、硕士学位和博士学位的学术资格获香港及内地政府认可。
目前开办约220个课程,包括约800个全日制或兼读制的学科,课程专业实用,积极回应市场的需求,紧贴不同行业的发展,包括大学具优势的课程如创意艺术、检测和认证、护理学、物理治疗、能源及环境学、幼儿教育、心理学、企业管治及款待管理等。
2022年SCImago世界大学排名发布,香港都会大学位列全球第462位 。


其中,能源科学、工业与制造工程位列香港第6位、数学位列香港第7位。2021自然指数(Nature Index)排名中位列香港第8位。


