年薪百万起+送身份!香港下重本引内地医生?
发布时间:2024-12-18
最近疯狂传香港特别缺医生,官宣引入内地医生,年薪百万还能全家获得香港身份?

香港确实缺医生
医生荒的话题属实是老生常谈了。香港医务卫生局数据,香港每1,000名人口只有2.0名医生,远远落后于其他发达国家和地区。

香港食卫局此前发布的《医疗人力推算2020》也揭露,医生人手会持续短缺,到2030及2040年,分别将短缺1,610名和1,949名医生。

尤其随着人口老化,慢性病渐趋普遍,公立医疗系统将承受更大的压力,体现在公营专科服务轮候时间上。
像眼科,最长等候时间要184个星期,也就是将近3.5年才能见到医生。

香港也试图通过延长一线医护人员雇用期至65岁、增加两所本地大学的医科生学额等方案来改善医生短缺问题。
港大/港中大医学院开设的内外全科医学课程,学额已经从2008/09学年合共250个增至目前的590个。港府也在积极考虑建设第三所医学院。

然而还是杯水车薪。
而且培养一个注册医生/专科医生的时间线很长:6年医科学习+1年实习才能正式注册医生,之后要至少6年的专科培训才能转为专科医生。

所以港府又在2021年又提出了引入非本地培训医生,纾缓本地医生人手不足的情况。最近盛传的应该说的也是这事儿,不算是新鲜的新闻了。
确实在引入外地医生
2021年,香港通过《2021年医生注册(修订)条例》,宣布持有认可医学资格、且符合条件的非香港本地培训医生可通过特别注册途径免试在香港公营医疗机构担任医生工作。服务一定年限且表现称职,可正式注册在港执业。

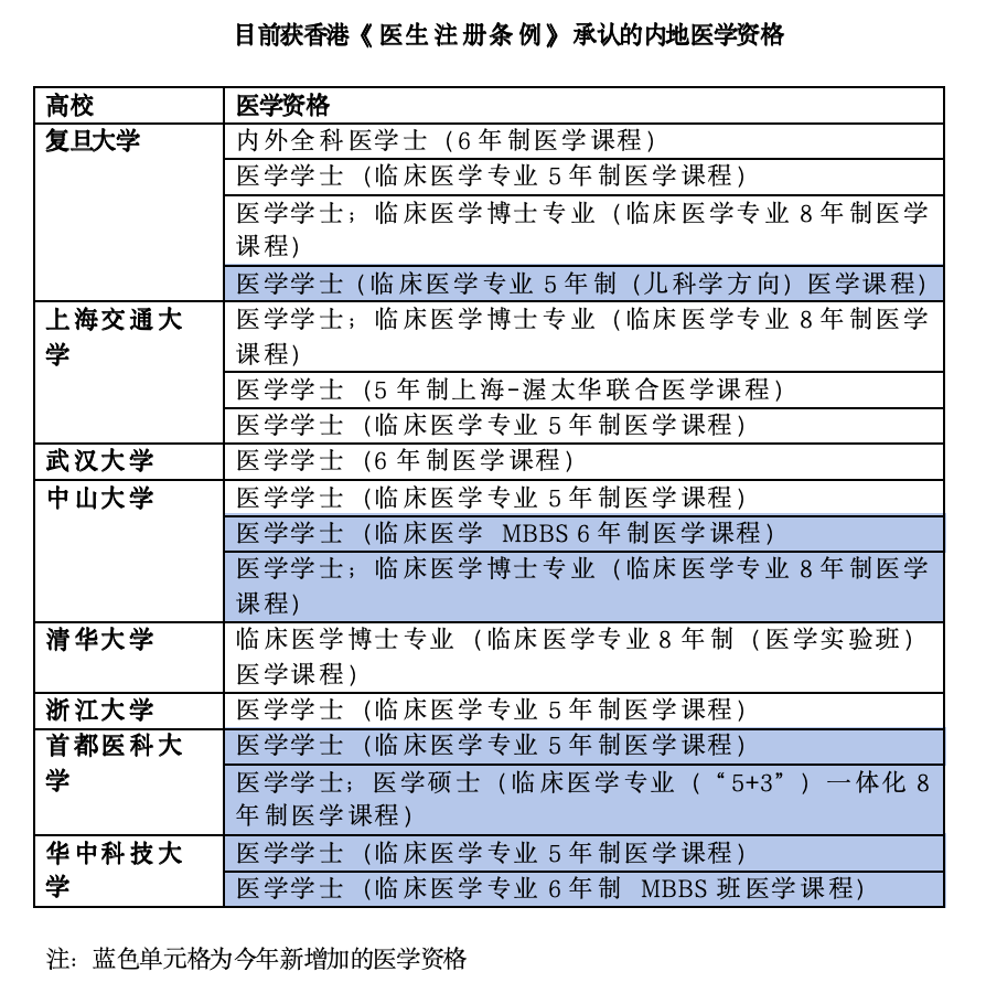
2022年6月起,政府开始分批公布承认的医学资格名单。今年年中,已经公布到了第五批。内地获认可的医学资格合共17项,分别来自复旦大学/上海交通大学/武汉大学/中山大学/清华大学/浙江大学/首都医科大学/华中科技大学。

所以只要内地这些专业毕业就能直接去香港执医?
没这么简单
首先这些获承认的医学资格,有多个是专门为外国留学生开设的专业。例如首个被承认医学资格的复旦大学六年制内外全科医学士,据官网,是一个“专门为外国留学生开设的专业”。

武汉大学的六年制医学学士也同样为仅面向外籍公民的留学生项目。

其他医学资格没去具体翻,但如果你恰好是这些获认可医学资格毕业的内地医生,想去香港当医生,也没那么容易。
还是得看身份。
特别注册这个途径的设立初衷,是想吸引在香港以外的香港永居医生。前面也说了,香港本地医科生学额有限,所以也是建议本地学生入读认可的非本地课程,然后回流香港。

只是后面一番争论才有了香港非永居的机会。

现在这个特别注册可以分为四种情况。

1. 香港永居+认可医学资格+已在其他地方注册行医。
那么可以免去LMCHK(执业资格试)。通过至少6年的专科培训并取得专科资格→以特别注册医生身份全职受雇公营医疗机构至少5年→获得正式注册。

2.香港永居+认可医学资格+没实习+没在其他地方注册行医。
申请回港参加LMCHK,然后还是实习→专科培训并取得专科资格→特别注册医生全职受雇5年→正式注册。

3. 没有香港永居+认可医学资格+已在其他地方注册行医+专科资格。
可以免去LMCHK考试。以特别注册医生身份全职受雇公营医疗机构至少5年后,获得正式注册。

这个专科资格必须是香港承认的,比如FRCS/FRCP之类,因为体制不一样,内地医生普遍是不具备的,截图部分资格参考一下。

4. 不限身份+非认可医学资格+足够临床经验
可以考虑申请有限度注册。
前提是获得香港公营医疗机构的聘请,一般要求有足够的临床经验,然后用有限度注册医生身份服务至少五年,且只能做基层健康护理。
并在期间考获香港认可的专科资格,衔接特别注册→再工作5年→获得正式注册。

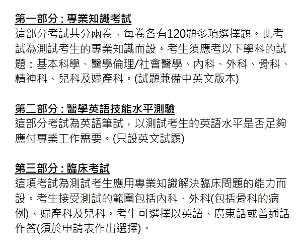
如果以上都不符合,内地医生想去香港执医,就剩下最后一条路:考LMCHK、实习、培训…… 前面说了,是一个漫长的过程,特别是已经有经验的医生再去做实习生,难免浪费。

而且LMCHK考试的一大特点——难!
每年举办两次考试。考试分为三部分,必须过了前两部分可报考第三部分。

任何一部分连续5次不合格,就会被禁止参加执业资格试。
至于及格率,最近两次好一点,以前都不超过50%。

年薪确实过百万
不过即使条件再苛刻,香港也依然吸引着港外的医生,因为也确实,年薪百万+优厚福利。医管局早先透露,新注册途径推出已有350名非本地培训医生加入公营医疗系统,为市民服务。

根据香港医管局的特别注册招聘宣传页面,住院医生起薪7.5万港币/月。副顾问医生月薪为15.5万港币/月。算起来年薪都不止百万了。

并且还提供住房补贴/25天年假等多项政策福利政策。

最后关于身份,常规逻辑,只要你考过LMCHK找到实习或者符合特别注册获得公营医院雇用,工作签证肯定没问题。
或者也可以申请高才通/优才/硕士进修等计划。
尤其是被认定为认可医学资格的几所内地大学,除了首都医科大学,都符合高才通政策。无需提前获得聘用就申请到香港居民身份。可以携同配偶和18岁以下未婚子女赴港,通常居住满7年申请香港永居。

