香港官宣又一世界冠军落户!优才太卷了!
发布时间:2024-11-04
上周,一个消息在体育界和移民圈都炸开了锅:香港入境事务处官宣,斯诺克传奇人物“火箭”奥沙利文正式落户成为中国香港居民!

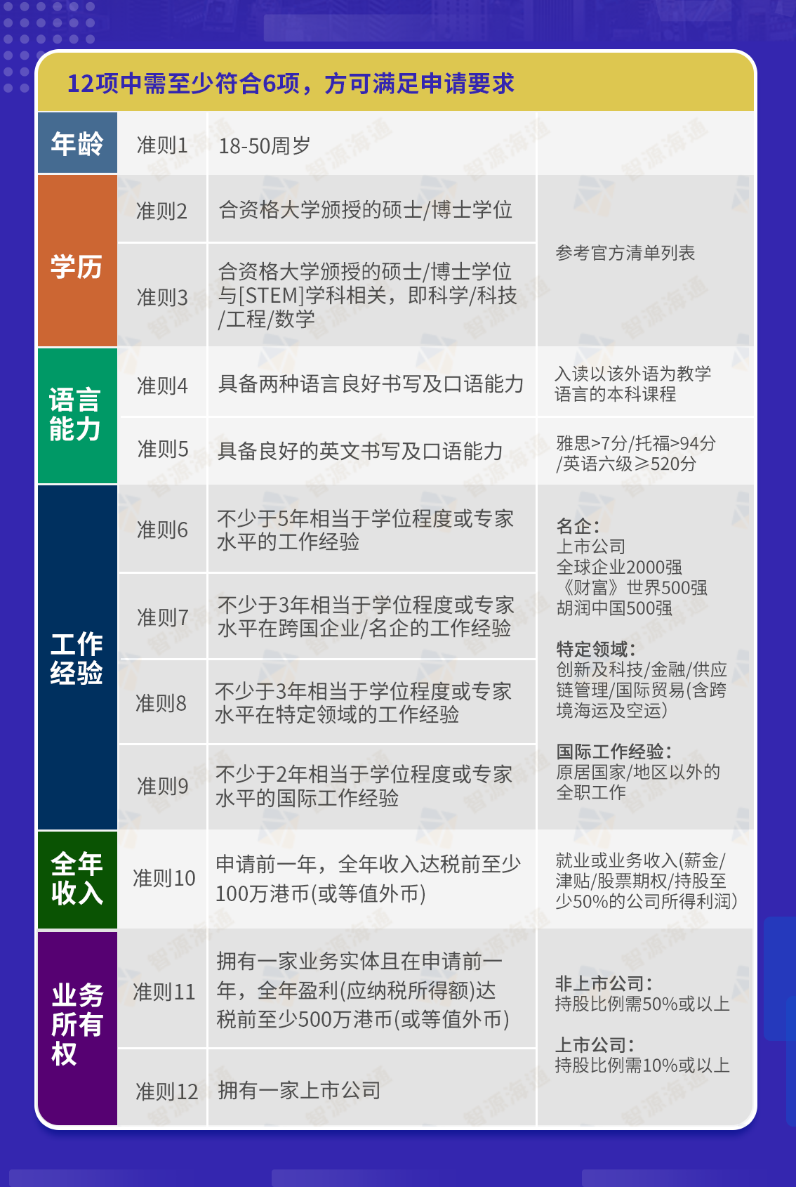
据说奥苏利文是几个月前主动申请香港优秀人才入境计划(优才)。还得到入境处处长的紧密协助。不然按照香港优才现在的审批速度,想几个月获批很难。目前普遍审批要等一年,甚至一年半。 上次有这种“加急审理”待遇的还是去年11月,前NBA球星马布里官宣落户。他在接受采访时表示,香港是除纽约和北京之外,他的第三个家。希望帮助香港传播篮球知识及文化。只是他申请的是高才通计划A类。24小时就拍板通过! 两位巨星通过的两个计划申请资格、签证模式不一样。不过相信奥苏利文和马布里不管是申请优才还是高才通A类,都能轻松拿捏,考虑的应该是后续签证的经营问题。 高才通审批更快,但是首次签证只有3年,后面需要通过在香港就业/创业续签。优才审批周期长,但像这种名人落户,一般都走成就制,直接就给8年的签证,满足条件7年就可以永居了,正常情景下没有续签问题。 说回今天的主人公奥苏利文,是什么来头还能让入境处一哥接待? 奥沙利文是谁? 英国职业斯诺克球员,2016年被授予大英帝国勋章。1997年以5分08秒打出史上最快的147满分杆,打破世界纪录,火箭绰号也是这么来的。曾赢得7届世界桌球锦标赛冠军,2023年破纪录第8次在全英赛封王。目前世界排名第5。 据透露,奥沙利文之所以选择成为香港居民,是因为香港有良好税制、生活便利、中西文化交融,以及多元化美食。 奥苏利文表示最快4年后定居香港。未来会为香港作出贡献,如会推广桌球运动,不排除开桌球学校,发掘有天分的年轻球手。这一看有种香港优才计划新代言人的感觉。宣传了一波香港的优势,顺便强调一下会来定居,以及是来作贡献的,正对优才的立项初衷。 出行方便。据他所说,每年有七八成时间在中国内地、港澳地区及亚洲地区参加比赛/工作,香港身份证可以让他来去自如。 享受生活。不比赛的时候,香港有展览/美食。他喜欢跑山。香港驾车20分钟就能亲近自然,英国随便都要几小时。 最重要还是税的问题。英国是全球征税税制,税务居民在全球范围内的收入和利益都要纳税。税率复杂且昂贵。一般来说,年收入超15万英镑(约151万港元),需缴纳最高45%的入息税。反观香港,地域来源征税,只对来自香港的利润及收入征税。税制简单且税率低,只设有利得税、薪俸税和物业税三项直接税,没有增值税/财产税/股息税……可以有效避免财产缩水。而且薪俸税最高17%。 像奥沙利文这种高收入群体,香港按标准税率实施两级制。首500万港元收入按15%征收,余额按16%征收。按照桌球2023至24年度赛季计算,奥沙利文赛季奖金收入1,276万港元,在香港只需缴交税191.4万元,相比英国可省下382.8万元。 未来成为香港永久居民,奥沙利文可以申请内地今年7月份推出的《港澳居民来往内地通行证(非中国籍)》,在通行证5年有效期内多次来往内地,每次停留不超过90日。不用办理内地签证。 巧合的是,奥利沙文官宣通过优才计划落户香港的第二天,该计划迎来史上最大变革! 这个计划是政府于2006年6月推出的,目的就是吸引各领域优才来港定居,提升香港的经济竞争力。2023年开始取消配额限制。 项目推出截至今年9月,共接获来自超过100个国家或地区的185,099宗申请。已有33,824宗获批,其中32,225宗来源于内地。 申请人在满足基本资格(年满18岁、无犯罪记录、良好的学历、能负担家庭经济支出)的条件下,通过计划内的两种计分制之一申请香港定居。 奥沙利文通过的是其中的成就计分制。评核准则包括: ● 曾获得杰出成就奖(如奥运奖牌、诺贝尔奖、国家/国际奖项)及 ● 证明工作得到同业肯定,或对其界别的发展有重大贡献(如行业终生成就奖) 自计划推行以来,通过该计分制拿香港身份的名人不在少数。包括郎朗、汤唯、郭晶晶……获批之后他们直接可以拿到8年期限的签证,并在满足7年永居的条件下申请成为香港永久居民。 当然香港优才不止优选奥运冠军、演艺明星,创科、金融、供应链管理、国际贸易等领域的高技能专业人士也可以通过综合计分制来港。不过首次只能拿到3年有效期的签证,后续需要符合续签条件才能申请延长3年+2年的逗留期限。如果符合港府顶尖人才的认定,可以直接延长5年。 续签条件 ● 已于香港定居;及 ● 对香港有所贡献,例如担任相当于学位程度、专家水平或高级的支薪职位,或于香港建立具合理规模的业务。 顶尖人才 ● 获优才计划核准来港不少于2年 ● 上一评税年度的薪俸税应评税入息达港币200万元或以上 综合计分制上周五大地震! 以前是打分制,满分245分,达到80分就可以申请。11月开始改成评核问卷的方式。一共12道准则,需要满足其中6道才算符合申请门槛。 之后还要通过评核委员会甄选,综合评估不同行业和界别的人力需求、香港的社会经济需要、申请人的背景资历等等因素,由香港入境处择优而取! 而入境处变革的主要原因之一,是想优化甄选程序,更快更精准引入更精尖人才。简化为新形式后,预计审核周期可以缩短至6个月内。 符合条件的可以抓紧递交了~尽早享受香港身份的优势,尤其是为了子女教育的家长,想要低分考回内地985/211需要至少提前7年规划!高调落户的还有著名球星


为什么选择定居香港?


成为香港居民对奥沙利文好处
香港优秀人才入境计划


成就计分制
综合计分制


