2026版!香港优才如何申请→续签→永居
发布时间:2026-01-07
香港政府日前透露,自2022年底打出“抢人才”口号,截至2025年12月中旬,各项揽人才计划收到超57万宗申请!获批近40万宗!
当中包括在2023年进入“不限额”时代并迅速爆火的香港优才计划。无需提前找雇主、无需在港投资、全家可随行。首次签证期限有3年,留足充分时间为赴港发展做出规划。
2024年11月改版后人才画像更清晰,申请周期也更友好。之前动辄要等1年,目前压缩至6个月甚至更短。
进入2026年,把香港优才最新“申请→续签→永居”的全流程拆解一下。从资格评估到材料准备,到续签策略及永居审核要点,帮你理清每一步思路。符合条件的人士可以尽早提出申请,防止优才再次突发变革。

申请资格
香港优才全称“优秀人才入境计划”,是2006年开始推行的人才引进计划,目的是吸引高技术人才或优才赴港定居,提升香港的竞争力。申请人需要在满足基本资格的前提下,选择两套评核机制的其中一套接受评核。
基本资格
年龄
满18周岁
财政要求
证明有能力负担本人及受养人居港期间的生活和住宿(提供资产证明,如银行存款)。
良好品格
不得有任何在香港或其他地方的刑事罪行记录或不良入境记录。
基本学历
一般要求具有大学学位,特殊情况能证明专业能力/经验/成就也可能被考虑。
评核机制
成就计分制
专为具备超凡才能或技术并拥有杰出成就的个别人士定制。很多明星都是通过这个赛道拿到的香港身份,例如郎朗、汤唯……

申请人只要满足以下其中一项,即可递交申请接受优才评审委员会评核。

综合计分制
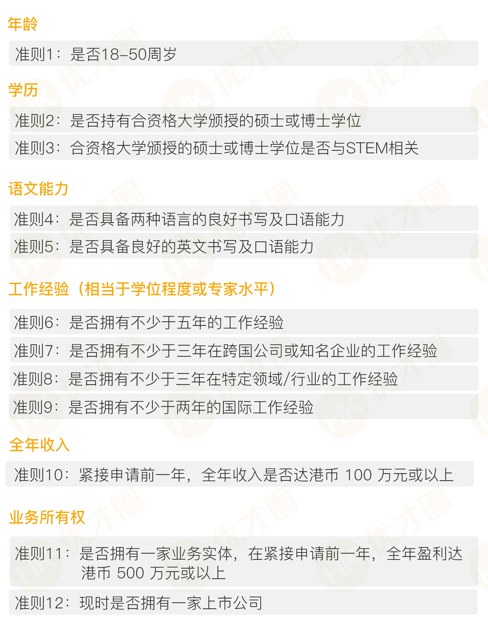
评核范畴包括六大范畴:年龄/学历/工作经验/语文能力/全年收入/业务所有权。总共12个指标,满足其中6个才可递交申请。

各项准则的具体解释可以参考以下,有不清楚的欢迎联系小助理。
准则2/3:合资格大学
需要提供毕业证书、成绩单、学历认证报告作为证明。具体清单如下,24所为中国内地大学,当中23所与高才通名单重合。港府很清晰分流了,学士走高才通,硕博来优才。

准则3:STEM专业
即科学/科技/工程/数学相关课程,入境处有列明清单,包括人工智能、统计学、海洋科学等等。

准则4/5:语言能力
符合以下4种情形之一算具备该语言能力。
1. 母语为该语言
2. 毕业证书上明确显示持有该语言相关学科的学士学位或以上学历
3. 语言能力符合入读一个由认可大学开办、并以该语言为教学语言的本科课程的要求
4. 提供认可的评核成绩,例如英语要求雅思7分,托福94分,六级520分。
准则6:工作经验
要求是相当于学位程度或专家水平的工作经验。即岗位一般由本科及以上学历持有人担任或具备高水平或专业技能才可担任的职位。
准则7:跨国公司和知名企业
跨国公司是指在多个国家营运并拥有资产的公司/企业。名企范围指以下4种,阿里/华为/大疆/腾讯等大厂都算。
1. 上市公司
2.《福布斯》全球企业2000强企业
3.《财富》世界500强企业
4. 胡润中国500强企业
准则8:特定领域和行业
即创新及科技/金融/国际贸易(当中包括跨境海运及空运、供应链管理)。
工作经验是否属于特定领域/产业,取决于职责/职位/职称,而非单看所属公司。如果是高管职位,例如首席执行官、总经理/总裁,可以看公司业务性质。
准则9:国际工作经验
可以累计,如果是内地人士,在港澳台的工作经验也可以算。需要提供海外全职工作证明+有效的工作签证+出入境记录加以佐证。
准则10:全年收入
指应课税的就业或业务收入,包括薪金/津贴/股票期权/从拥有的公司所得的利润。个人投资产生的收入不计在内。
准则11/12:业务所有权
一般通过两种情形确定:
1. 绝对实益拥有一家非上市公司50%或以上的所有权权益。
2. 绝对实益拥有一家上市公司10%或以上的所有权权益。
主动邀请制
由香港相关政府部门主动邀请顶尖和领军人才来港。过程中,政府会为获邀人士提供各项具吸引力的个人化便利安排。
申请程序
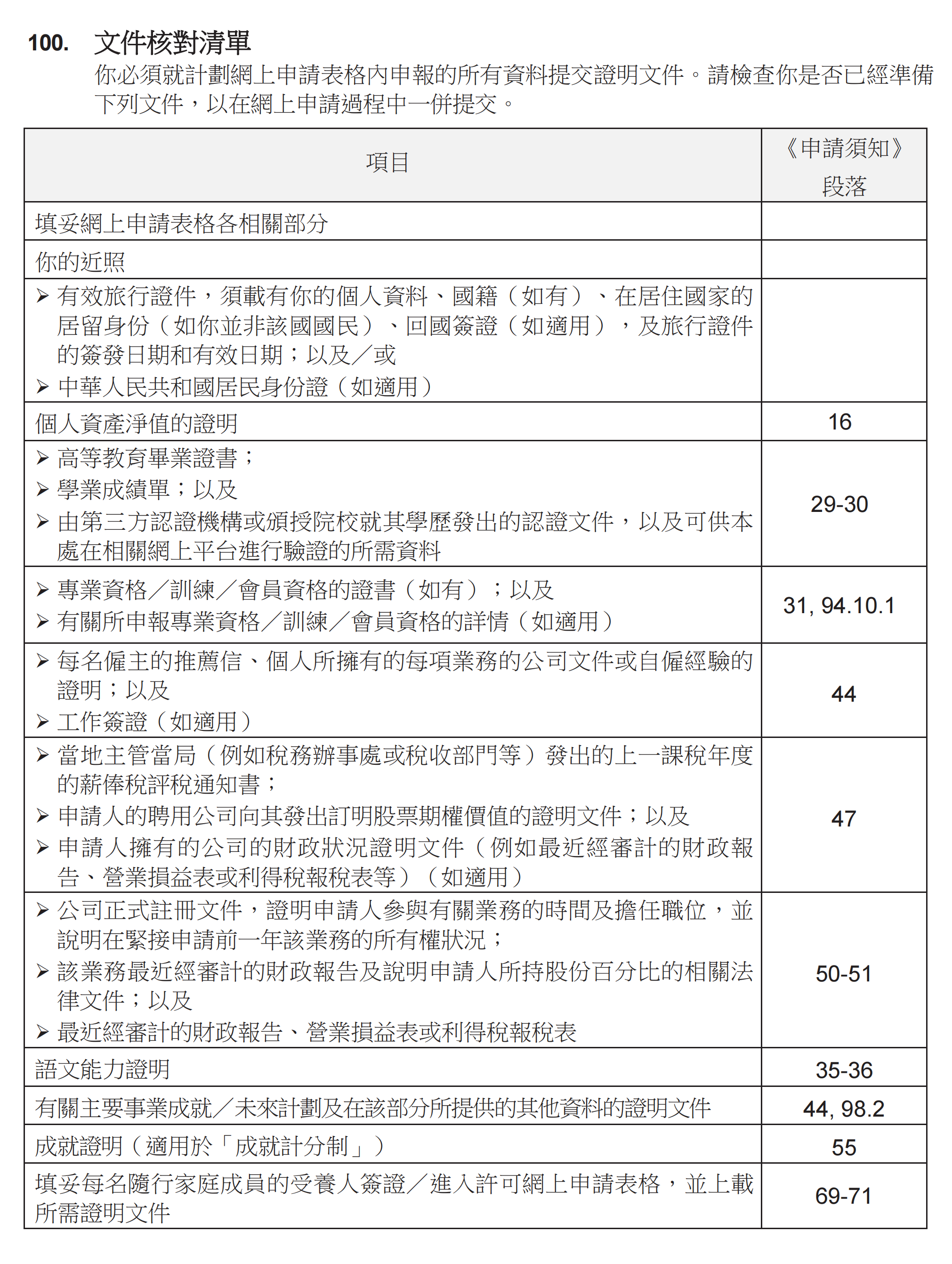
收集资料并撰写材料
材料的准备时间因人而异,一般预留4-8周左右的时间。申请材料一般包括本人及家庭基本证件资料/学历资料/工作证明材料/资产证明资料/赴港计划书等等。
入境处有列出部分资料内容,但需要申请人根据个人情况做取舍,并补充一些对申请有利的文件。
这部分建议找专业的机构评估,毕竟处理过的案件更多,知道入境处想要看什么证明。

递交申请并获得档案号
优才只有网申通道,在网上填写资料、上传所有证明文件。同时需要缴纳申请费600港币/人,也即一家三口需要申请费1,800港币。
不论申请结果如何,已缴付的申请费在任何情况下均不会退还。
通过网申系统递交申请后约1-4周,会收到入境处邮件,拿到正式的档案编号,以QMEN开头。代表案件进入排队受理。
甄选程序
由香港评核委员会来甄选提交的个案,为入境处处长的“择优而取”提供意见。一般申请人的甄选过程会持续6个月左右,耐心等候消息就可以了。
获得配额
甄选后获批的,申请人会收到邮件通知,内地居民会被要求在一个月内提交现任单位或有关部门盖章的“赴港居留同意书”。

正式获批函和签证
按要求提交文件后,入境处才会下发正式获批函。申请人根据其中指引,在3个月内缴费(1,300港币/签证)下载电子签证,首次获批签证的有效期限是3年。

身份证办理
电子签证下载完成,需要拿着电子签证/身份证/港澳通行证到内地出入境机关办理逗留D签。然后在3个月内入境香港激活,并办理香港居民身份证。具体请参考这篇
延期逗留
逗留期满前4周,需要提交延长逗留期限的申请。续签申请也是网办,但提交申请及缴费下载签证时,申请人必须在港!
逗留期限指的是入境小白条显示的“批准逗留至XXXX年XX月YY日”的日子。

提醒大家算好时间,早于节点系统无法递交。例如2026年1月30日优才到期,提前28天,也就是1月2日才可以递交申请。
续签申请及下载签证同样需要缴纳相关费用。

成就计分制下的续签
通过成就计分制获批的人士,一般首次入境是直接给8年期的签证,无需再续签。如果8年后没有申请永居需再次续签条件是:
申请人证明经济水平可负担本人及受养人居港期间的生活。
综合计分制下的续签
3+2
申请人首次3年签证之后,通常会以3+2年的模式在港逗留,要求是:
已于香港定居;以及
对香港有所贡献,例如担任学位程度、专家水平或高级的支薪职位,并且获得稳定收入,或于香港建立或参与具合理规模的业务。
5
如果符合港府顶尖人才的认定,可以直接续签5年。
获优才计划批准来港不少于2年
上一评税年度的薪俸税应评税入息达港币200万元或以上
续签情景-受雇
主申在香港受雇于同等学位程度/专家水平的工作,并且获得稳定的收入。
提供雇佣合同/发薪通知书/支薪记录/公司盖章的在职证明等文件。

■ 续签情景-创业
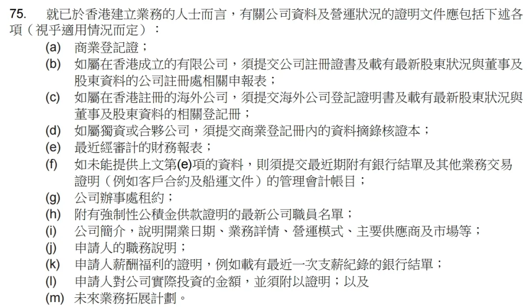
在香港建立和参与业务,以自雇续签。
提交商业登记证书/实际运营的证明材料/办公室租约/公司职员名单及发薪记录等等文件。

入境处早先针对高才通的续签订立了4种情形,优才也可以参考。

至于怎样才算是到香港定居?住多久算合格?条例中没有明确的说明。入境处会根据个案具体分析。
申请永居
根据香港《入境条例》,连续通常居住于香港7年或以上可以申请香港永久居民,享有居留权。

这个通常居住,不是说7年内要时时刻刻在香港。入境处在审核申请人是否符合“通常居住”时,主要看的是他是否以香港为生活中心,包括以下:
1. 是否在港有固定住所
2. 是否受雇于香港本地的公司
3. 家庭成员所在地,如配偶子女是否在港居住/就读
4. 不在港的原因、区间、次数
7年期间可以做好相关细节记录,方便后面提交申请的时候有材料佐证:
1. 连续7年的续签签证
2. 在港受雇/自雇证明
3. 在港缴税记录
4. 在港生活记录(买车/买房/买保险/租房/电话卡)
5. 消费流水证明
……
如果7年后不符合永居资格,也可以继续续签,直到满足永居条件再申请。
以上,看似简单,但优才计划申请其实中间准备材料和撰写材料的环节有很多“潜规则”,建议专业的事情交给专业的人来做。省时省事,事半功倍!

