DSE+7!香港身份的含金量还在上升!
发布时间:2024-11-12
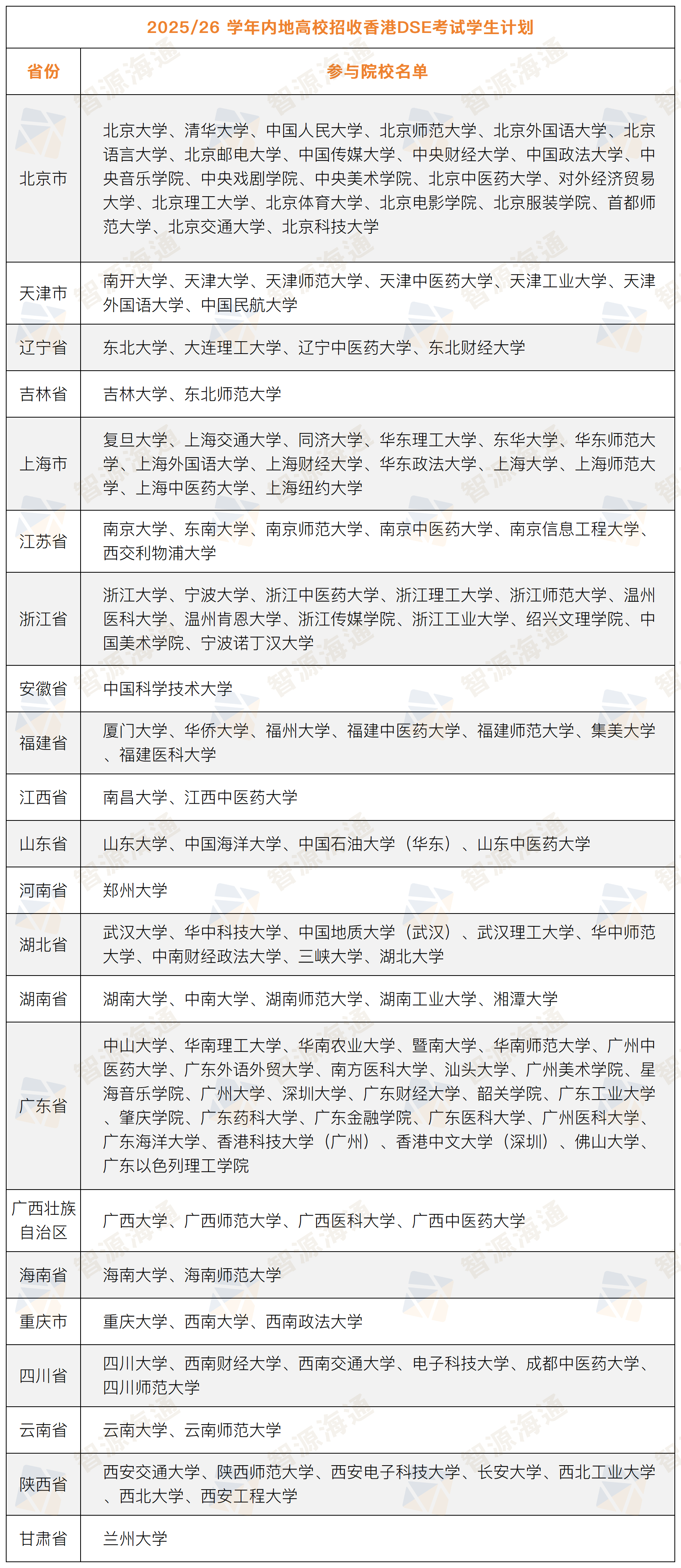
教育部更新《2025年招收香港中学文凭考试学生内地高校名单》,今年增至145所。

新增的7所大学包括:香港中文大学(深圳)、中国美术学院、西交利物浦大学、宁波诺丁汉大学、南京信息工程大学、佛山大学和广东以色列理工学院。

完整的145所院校如下图。

DSE全称香港中学文凭考试,也被称为“香港高考”,是全球唯一可用中文作答的国际化考试。

虽然不管有没有香港身份,都能报考。但是有香港身份,这一个考试就可以横走香港/内地/海外三路升学赛道。
报考内地大学
想用DSE成绩申请内地的大学,必须持有有效的香港永居身份证或非永居身份证+回乡证或《港澳居民居住证》+参加了当年的DSE考试。

强调一下,如果父母是通过香港各类人才计划拿到香港身份的,受养子女想要通过DSE报考内地大学,必须在7年永居之后注销内地户籍,申请回乡证。所以一定要提前规划!
今年内地招收DSE考生的报名时间是12月1日-31日,符合资格的考生可在此期间登录网上报名系统进行报名。

7月下旬由招生高校根据考生的DSE成绩,参考考生中学期间学习经历、社会实践等情况择优录取。先说说DSE的分制。采用等级计分制,分1-5级。等级5划分为5,5*,5** ,即单科最高分是7分。公民科只算及格与否,记为A或NA。

考回内地,普通考生最低录取标准为332A,也即语文/英语科至少3分,数学2分,公民科达标。

艺术体育类考生最低录取标准则为221A。
校长推荐计划考生最低门槛是公民科达标,语数英三个主科分数总和达到8分,单科分数不少于2分。另外会参考考生中学期间的学习经历、社会实践等情况。

根据往年招录情况,北清交复浙等顶尖学府门槛还是比较高的。
例如2023年,4科满分28分(当时还没有公民科,是通识科)。清北最高分都几乎是4科主修全满。北大的最低收生分数4科24分。清华的最低收生分数4科23分。
其他热门院校倒还是很友好的!例如在全球百强列席的华中科技大学,最低录取分数才13分,中南大学12分,都不及满分的一半。

报考香港大学
有香港身份的DSE考生,不管是否永居,在香港都算本地生。

香港各大院校每年合共留给本地生的学额1.5万左右。港生通过JUPAS(类似内地志愿系统)被港八大录取的概率接近40%,港前五(世界百强)的录取率都超过30%。

而非本地生的学额今年虽然有上涨,但也仅为本地生的40%,也就是大概6,000个学位,且这部分的学额同时容纳非本地DSE考生(如内地DSE考生)、内地高考、A-level、SAT和IB等国际考生,竞争相对激烈。
另外本地生还有学费上的优势,例如港大,四年下来香港本地生比非本地生便宜六七十万!

报考其他大学
DSE受到澳门5所高等院校认可。包含:澳门旅游学院,澳门理工学院,澳门科技大学,澳门大学,圣约瑟夫大学。

除此之外,目前共有超过600间海外院校接受DSE成绩报考。其中不乏牛津、剑桥等世界名校。

可以直接在香港考评局查询到海外院校就DSE考试订定的一般入学要求

https://www.hkeaa.edu.hk/tc/recognition/hkdse_recognition/ircountry_hkdse.html
以上,有打算让子女转DSE赛道的,先把香港身份规划起来,尤其是准备用DSE回内地上学的,至少提前8年开始规划(申请周期1年+7年转永居)。内地人士规划香港身份的6大途径,可以查看这篇:《最新政策!落户香港的6大通道!》。


