新版香港优才如何申请→续签→永居,全网最详细版!
发布时间:2024-11-15
香港优才11月突发变政,即时执行全新的综合计分制,门槛比之前高的不止亿点点!12项准则,要符合其中6项才算达到门槛。换算成旧制,相当于满分245分,要达到125分,而旧制是80分即可申请。

但也不完全是坏事。例如港府明确表态继续不限额,相对之前的限额1000/2000/4000是好事。审核周期也会压缩至6个月甚至更短,好过这两年动辄要等1年……香港的优才画像也更加清晰。
1. 名校硕博高材生,尤其是STEM专业
2. 国际视野、多语言能力的海归
3. 大厂员工,尤其是金融/创科/国际贸易相关
4. 百万年薪的企业高管/技术人才/企业主
5. 成功的企业家/上市公司老板
符合条件的优秀人才可以尽快提交申请,以防再次生变,入境处官网特别强调申请资格门槛会随时更改,不作事先通知。这两年各种变化也确实都是毫不预告!

香港优才计划全攻略
香港优才全称“优秀人才入境计划”,2006年开始推行的人才引进计划,目的是吸引高技术人才或优才赴港定居,提升香港的竞争力。计划最开始每年只有1000的配额,后面上调了2次,分别翻到2000和4000配额,2023年开始宣布进入零限额时代!随后的21个月,入境处收了超过13.2万宗申请!

跟其他人才引进计划相比,优才的好处在于,无需投资,无需在申请前获得香港雇主聘用。首次签证期限有3年,留足充分时间为赴港发展做出规划。配偶及18岁以下未婚子女可以随同赴港,获得香港身份,享受与主申请人同等权益。
01 申请资格
需要在满足基本资格的前提下,选择两套评核机制的其中一套接受评核。
基本资格
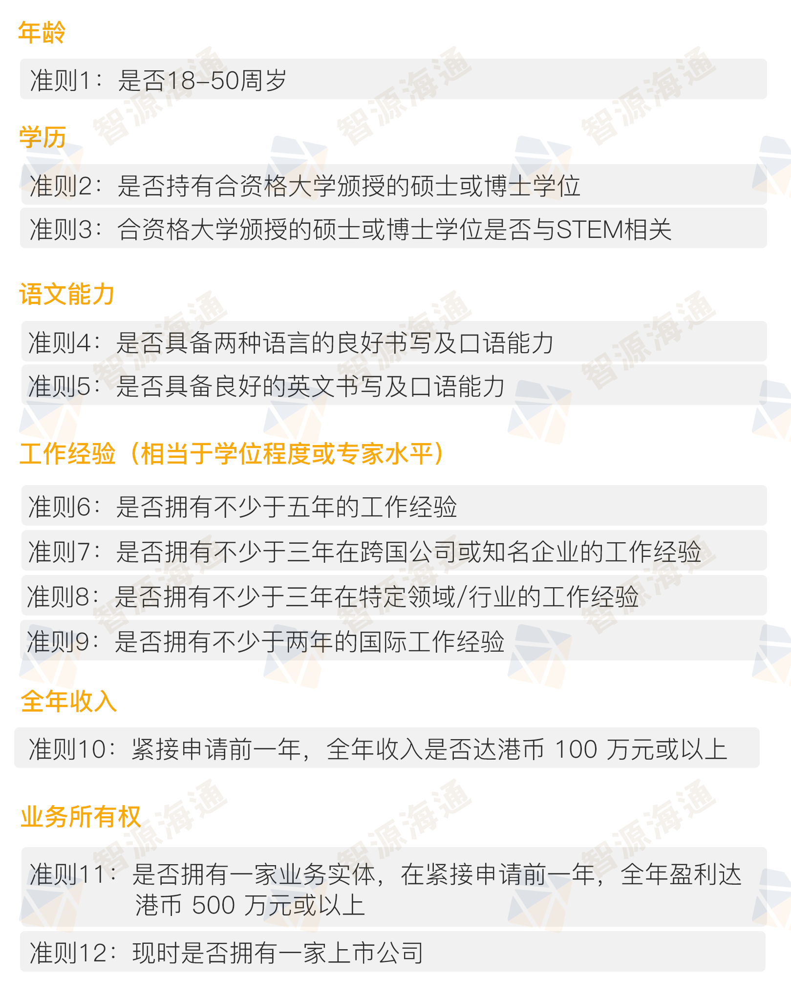
■ 年龄
必须年满18周岁
■ 财政要求
有能力负担本人及受养人(如有)居港期间的生活和住宿,不依赖公共援助。
■ 良好品格
不得有任何在香港或其他地方的刑事罪行记录或不良入境记录。
■ 基本学历
一般要求具有大学学位,特殊情况能证明专业能力/经验/成就也可能被考虑。
评核机制(二选一)
■ 成就计分制
专门为具备超凡才能或技术并拥有杰出成就的个别人士定制。很多明星都是通过这个赛道拿到的香港身份,例如郎朗、汤唯,还有前阵子的奥苏利文。

申请人只要满足以下其中一项,即可递交申请接受评核。

■ 综合计分制
适用大部分优才,11月起全新改版。评核范畴包括六大范畴:年龄/学历/工作经验/语文能力/全年收入/业务所有权。总共12个指标,满足其中6个才可递交申请。

准则2/3:合资格大学
共205所,23所为中国内地大学,当中22所与高才通名单重合。港府很清晰分流了,学士走高才通,硕博来优才。

准则3:STEM专业
即科学/科技/工程/数学相关课程,入境处有列明清单,包括人工智能、统计学、海洋科学等等。

准则4/5:语言能力
符合以下4种情形之一算具备该语言能力。
1. 母语为该语言
2. 毕业证书上明确显示持有该语言相关学科的学士学位或以上学历
3. 语言能力符合入读一个由认可大学开办、并以该语言为教学语言的本科课程的要求
4. 提供认可的评核成绩,例如英语要求雅思7分,托福94分,六级520分。
准则7:跨国公司和知名企业
名企范围指以下4种,阿里/华为/大疆/腾讯等大厂都算。
1. 上市公司
2.《福布斯》全球企业2000强企业
3.《财富》世界500强企业
4. 胡润中国500强企业
准则8:特定领域和行业
即创新及科技/金融/国际贸易(当中包括跨境海运及空运、供应链管理)。
工作经验是否属于特定领域/产业,取决于职责/职位/职称,而非单看所属公司。如果是高管职位,例如首席执行官、总经理/总裁,可以看公司业务性质。
准则9:国际工作经验
可以累计,如果是内地人士,在港澳台的工作经验也可以算。需要提供海外工作证明+有效的工作签证+出入境记录加以佐证。
准则10:全年收入
指应课税的就业或业务收入,包括薪金/津贴/股票期权/从拥有的公司所得的利润。个人投资产生的收入不计在内。
准则11/12:业务所有权
一般通过两种情形确定:
1. 绝对实益拥有一家非上市公司50%或以上的所有权权益。
2. 绝对实益拥有一家上市公司10%或以上的所有权权益。
02 申请程序
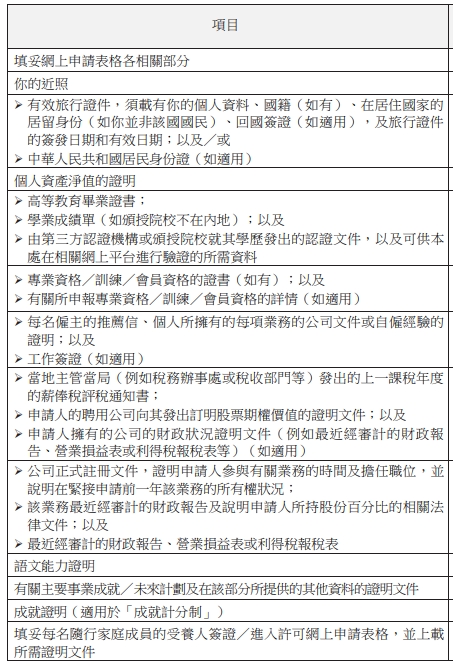
■ 收集资料并撰写材料
材料的准备时间因人而异,一般预留4-8周左右的时间。申请材料包括本人及家庭基本证件资料/学历资料/工作证明材料/资产证明资料/赴港计划书等等。
入境处有列出部分资料内容,但需要申请人根据个人情况做取舍,并补充一些对申请有利的文件。这部分建议找专业的机构评估,毕竟处理过的案件更多,知道入境处想要看什么证明。

■ 递交申请并获得档案号
优才只有网申通道,通过网申系统递交申请后约1-4周,可以拿到正式的档案编号,以QMEN开头。代表案件进入排队受理。
■ 甄选程序
香港新成立了一个评核委员会,来甄选提交的个案,为入境处处长的“择优而取”提供意见。
一般申请人的甄选过程会持续6-9个月,耐心等候入境处的消息就可以了。
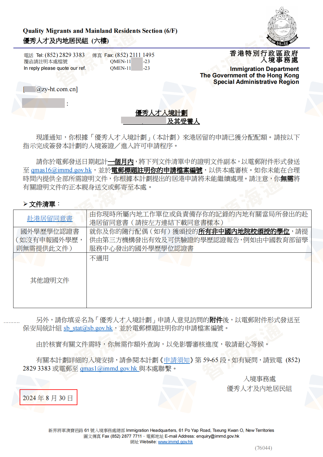
■ 获得配额
甄选后获得分配配额的,申请人会收到邮件通知,内地居民会被要求在一个月内提交现任单位或当局盖章的“赴港居留同意书”。

■ 正式获批函和签证
按要求提交文件后,入境处才会下发正式获批函。申请人根据其中指引,在3个月内缴费下载电子签证,首次获批签证的有效期限是3年。

■ 身份证办理
电子签证下载完成,需要拿着电子签证/身份证/港澳通行证到内地出入境机关办理逗留D签。然后在3个月内入境香港激活,并办理香港居民身份证。

03 延期逗留
要逗留期满前4周,需要提交延长逗留期限的申请。
■ 成就计分制下的续签
通过成就计分制获批的人士,一般首次入境是直接给8年期的签证,无需再续签。如果8年后没有申请永居需要再次续签,条件是:
申请人证明经济水平可负担本人及受养人居港期间的生活。
■ 综合计分制下的续签
申请人首次3年签证之后,通常会以3+2年的模式在港逗留,要求是:
1. 已于香港定居;及
2. 对香港有所贡献,例如担任相当于学位程度、专家水平或高级的支薪职位,或于香港建立具合理规模的业务。
如果符合港府顶尖人才的认定,可以直接续签5年。
1. 获优才计划核准来港不少于2年
2. 上一评税年度的薪俸税应评税入息达港币200万元或以上
至于怎样才算是到香港定居?住多久算合格?条例中没有明确的说明。入境处会根据个案具体分析是否给续签签证,及给多长时间签证(可能会少于3年)。
入境处早先针对高才通的续签订立了4种情形,优才也可以参考。

04 申请永居
根据香港《入境条例》,连续通常居住于香港7年或以上可以申请香港永久居民,享有居留权。

这个通常居住,不是说7年内要时时刻刻在香港。入境处在审核申请人是否符合“通常居住”时,主要看的是他是否以香港为生活中心,包括以下:
1. 是否在港有固定住所
2. 是否受雇于香港本地的公司
3. 家庭成员所在地,如配偶子女是否在港居住/就读
4. 不在港的原因、区间、次数
7年期间可以做好相关细节记录,方便后面提交申请的时候有材料佐证:
1. 连续7年的续签签证
2. 在港受雇/自雇证明
3. 在港缴税记录
4. 在港生活记录(买车/买房/买保险/租房/电话卡)
5. 消费流水证明
……
如果7年后不符合永居资格,也可以继续续签,直到满足永居条件再申请。
以上,看似简单,但优才计划申请其实中间准备材料和撰写材料的环节有很多“潜规则”,建议专业的事情交给专业的人来做。省时省事,事半功倍!


