香港入境处:最新高才/优才/留学/专才获批趋势!
发布时间:2024-11-21
香港入境处公布最新人才获批数据。前三季度,高才通有超过3万宗获批,依旧是各类揽人计划中成效最显著的。专才计划获批18,784宗,达到去年全年的95%。

高才通
高才通计划瞄准高才和高财2大人群。前三季度平均单季获批人数超过1万,其中近95%来自中国内地。 A类:过去1年收入达到250万港币 B类:合资格大学毕业+3年工作经验(过去5年内) C类:合资格大学毕业(过去5年内)
高才通并不限制行业。但入境处从2023年3月起要求申请人申报所在行业。结果显示,人群稳定集中在金融服务/商业及贸易/创新及科技,合计占比接近一半。
A类收入门槛是250万,但实际上以年收入超过300万获批的人士并不在少数。尤其在2023年,占比达到78%。今年开始逐渐由500万及以下的人群占大头(77.8%),但也还是有超过10%的获批人年入千万! 根据香港此前调查,A类高才到了香港,有¼是自己创业,打工的也多是大型企业的高管,普遍的想法是将企业的部分业务带来香港,成立分公司,在香港再创造工作机会。所以香港也很乐意为他们提供方便——将首次逗留期限从2年调整为3年。希望能吸引更多的高财。

高才通B/C类11月也做了调整,新增9所合资格内地大学,令合资格内地大学增至22所。今年最后一季度的申请和获批人数应该会有飞跃。
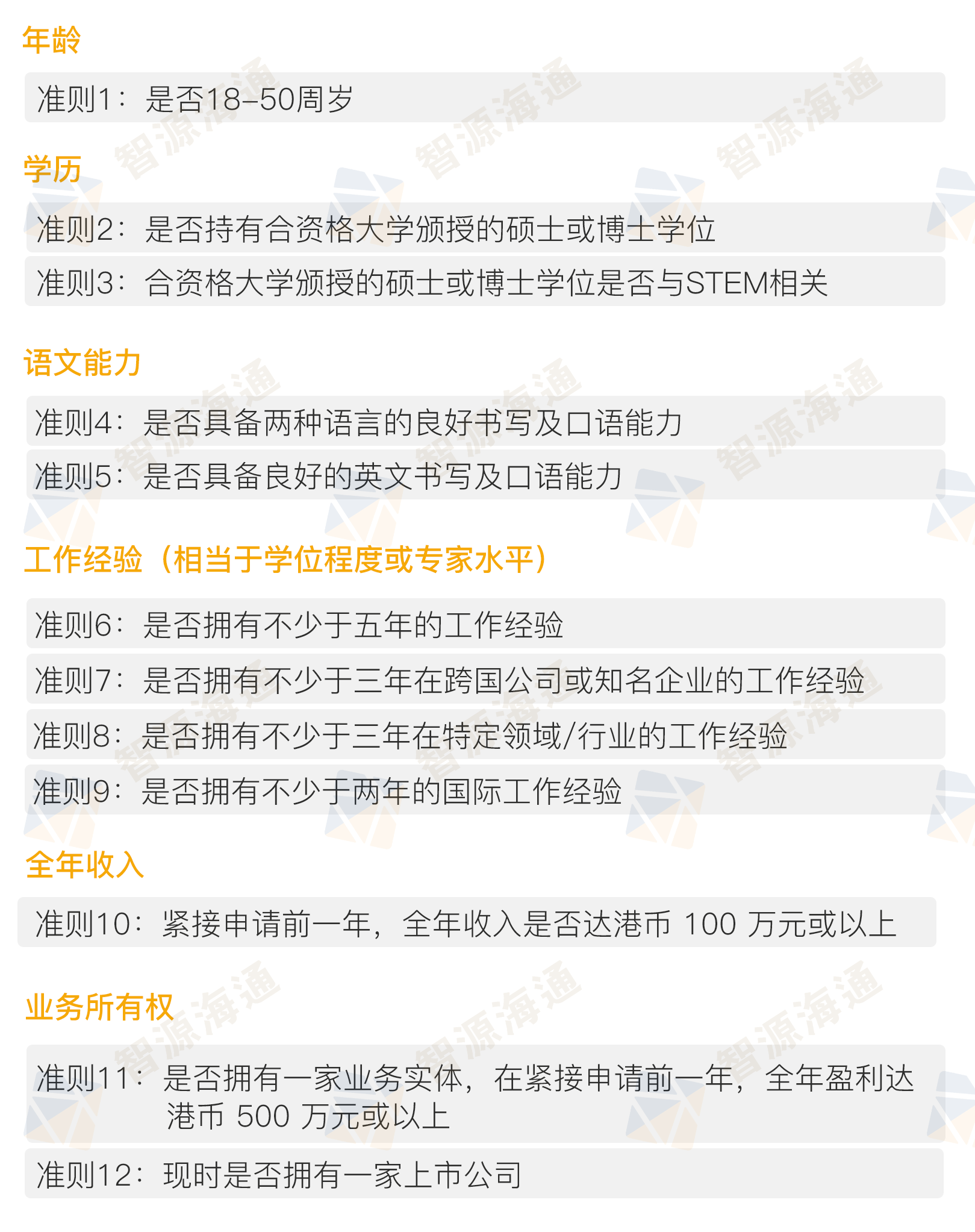
优才从2006年就开始推行,吸引了不少演艺圈/体育圈明星。2022年度宣布2023-24年不限额,且将首次逗留期限延长至3年,爆发了13.2万的申请。 这个月迎来史上最大变革。综合计分制完全改版,设置12项准则,须符合其中6项才算申请。门槛拔高,应该会给优才降降温,不过对于依旧符合条件的人士来说倒是好事,排队时间会缩短。今年第三季度,优才共有3,265宗获批,其中98%是中国内地人士。 虽然优才的基本申请资格要求是大学本科学历,但大爆发的这两年,学历也跟着卷起来。今年尤其明显,硕博生的占比达到95%! 新的综合计分制,学历占了12项中的2项,都要求硕士及以上学历,而且得是名校……内地23所学校符合资格。 达不到要求的只能从语言能力、工作背景和收入、或者占股企业方面捞捞分。 行业方面倒是稳得很,港府常年爱好金融及会计服务/资讯科技及电讯行业人才,每年都有近一半的优才来自这两个行业。第三季度,商业及贸易的占比也有上升,达到12.28%。单季获批宗数相当于上半年的83%。 新的综合计分制口味也没变,依旧宠这三大领域人才。评核准则8就是为创新及科技/金融/国际贸易(当中包括跨境海运及空运、供应链管理)背景的申请人而设。 可以给自己做个评测,符合条件的尽快提交申请,以防再次生变。具体计分查看这篇《新版香港优才如何申请→续签→永居,全网最详细版!》优才





专才比优才还早,2003年就有了。不过和高才/优才不一样的是,申请前要求先在香港找到工作。可以是受雇/自雇/派遣——受雇于某一家香港公司,或经本人创办的香港公司自雇,又或者由实力雄厚的内地母公司派遣前往香港。 够不到优才/高才通条件,又不想花大价钱去留学的内地人士,应该都跑专才去了。今年前三季度合共获批宗数已经达到了去年全年的95%。专才的好处是不需要高学历或者名校背景。今年学士及以下学历的获批宗数明显增多,占比超过¾。超过4成是“其他学历”。 不过专才要求申请人有良好的技术资格/专业能力,且证明在香港本地难以轻易匹配到相关人才。另外,要求工资要达到市场同等水平。 虽然香港整体打工仔的月入中位数是2万,但今年月薪2万以下的专才获批大涨,占比超过40%。说明有技术在身还是很吃香的。专才


专才申请需要雇主公司配合提供资料,例如商业计划书一类的,建议寻求专业人士帮助,匹配岗位,准备资料。 2024年,专才一改此前学术研究和教育/商业和贸易/金融服务三足鼎立的格局。2024年一季度开始,金融服务就被踢出前三。去年还有16%的占比,今年第三季度已经剩下8%。 反而是艺术/文化类别和康乐/体育类别,双双在上半年就已经超过了去年全年水平。第三季度,康乐/体育类别成为获批行业季军。如果看前三季度总数,则是艺术/文化类别。 也称进修移民计划。在香港以及港校大湾区校园攻读全日制、学士及以上学位的非本地毕业生,毕业后可以申请该签证留港工作。既不符合高才,优才可能性也不大,又找不到香港雇主,那就去香港读研究生。只不过……学费10万+。 第三季度因为赶上毕业季,IANG单季申请宗数是上半年的213%,共12,355宗,超过95%来自中国内地。 硕士学历占比超过81.65%。 对他们来说,港硕不像内地研究生一样需要考试,而是申请制,只要根据自身背景选定学校和专业,准备资料递交申请,再通过面试即可。录取之后就能申请学生签和香港身份,学制才一年,就是真真实实去香港上学/交作业/写论文。毕业直接衔接IANG签证在香港工作。 所得学历全球认可,可谓是进修+身份双得。特别是那些纯中文授课,不需要英语成绩的专业,最近2年都遭到哄抢!条件一年比一年苛刻,今年都有学校要求提供内地社保证明了…… 有意向的还是早做准备,只会越来越难。 以上,香港的揽人才计划还在继续,内地人士想申请香港身份抓住这个黄金时期。 先分析自己的背景,选对合适的计划,之后多在申请材料上下功夫。需要协助申请,欢迎联系。
IANG



