最新政策!落户香港的6大通道!
发布时间:2024-11-08
香港2022年底推出各项输入人才计划,截至今年9月底,收到超38万宗申请,批出24万。

香港政府在最新的《施政报告》指出,未来5年,香港各行业人力短缺预估有18万。为精准引入优秀精英,充实人才库配合香港发展,决定革新各人才计划。目前,内地人士申请香港身份的途径最常见的是6种。把最新的基本情况都列好了,方便大家找到最适合自己的计划。

01 香港高才通计划
简称“高才通”,2022年年底正式开放申请,旨在吸引全球高学历和高收入人才。
计划特点
★ 流程相对简单,最快4周可获批
★ 申请前无需提前获得香港雇主聘用
★ 持有签证期间可以自由转换工作
★ 对高收入人群无学历要求
★ 每人只有一次获批的机会
申请资格
高才通的申请分三类,只要满足其中一类即可递交申请。
★ A类(不限额):
申请前一年,收入达到250万港币以上
★ B类(不限额):
持有合资格学士学位+过去5年内有3年工作经验
★ C类(限额1万/年):
5年内获合资格大学学士毕业,工作经验不足3年(不包括香港院校学士生)
合资格大学综合名单由港府根据各大权威榜单按年度更新。目前,名单内的大学一共198所,其中22所为内地大学。

申请周期
B/C类最快4周可以批复,A类审批周期会更长,需要6-8周。
逗留模式
★ A类: 首次签证3年
★ B/C类:首次签证2年
★ 延期逗留:3+3年或6年
也就是说,拿到首签之后,一般还要做2次续签。每次最多3年期的签证,或者以在香港的雇佣合同有效期为限,较短者为准。在满足7年连续通常性居住下申请香港永居。
如果可以证明自己符合顶尖人才类别,可以直接拿6年的签证,只续签1次。
※ 顶尖人才:通过高才通计划来港2年,并在上一评税年度薪俸税应评税收入达到200万港币。
续签要求
续签时必须证明其已在香港受聘并能从中获得稳定收入,或已在港开办/参与业务。政府罗列4中常见的续签情形:
★ 情形一:在港获聘,并有稳定收入。工作通常由学位持有人担任,且薪酬福利条件达市场水平,须提交雇佣合约,列明工资、年假薪酬等条件。
★ 情形二:非雇佣合约形式。即以佣金为主要收入的工作,如香港保险。会重点考察收入水平、带来的经济效益、签证有效期间申请人留港的时间。
★ 情形三:受聘于非本港企业。但合约订明工作包括来港履行职责,且需是年薪120万元或以上管理层或专业人员,并在续签前一个税务年度在港缴税。
★ 情形四:在港开办或参与业务者。须证明业务在港运作,能健康营运并持续发展,及对香港经济有贡献。入境处会考虑企业营运及发展情况、申请人留港时间等。
02 香港优秀人才入境计划
简称“优才”,自2006年起实施,旨在吸引高技术人才或优秀人才来港工作及定居。
计划特点
★ 2023年起取消配额限制
★ 申请前无需提前获得香港雇主聘用
★ 持有签证期间可以自由转换工作
★ 可多次申请
★ 申请周期较长
申请资格
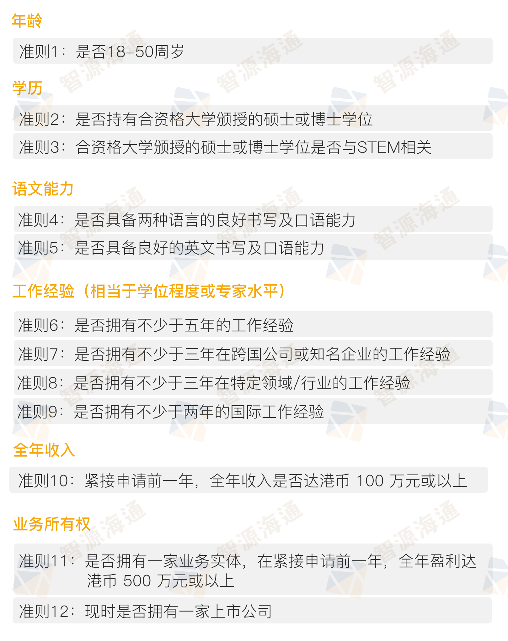
优才申请分两类人群,适用两套打分制度。
★ 成就类:
是指具备超凡才能或技术并拥有杰出成就的个别人士,评核准则包括2项:

★ 综合类:
申请资格门槛是符合12个评核准则的其中6个。

申请周期
6-9个月。因为至今年9月还有超过8万的申请未批,申请周期可能会拉长。
逗留模式
★ 成就计分制:直接拿8年签证
★ 综合计分制:3年+3年+2年或3+5年
成就计分制常规情况下无需再续签。而综合计分制一般要做2次续签,第1次拿3年期的签证,第2次拿2年期的签证。
如果证明符合顶尖人才类别,可直接续5年的签证,只续签1次。在满足7年连续通常性居住下申请香港永居。
※ 顶尖人才:通过优才计划来港2年,并在上一评税年度薪俸税应评税收入达到200万港币。
续签要求
★ 成就制计分制
如果8年后还未符合申请永居的资格需要再次续签,条件是:证明经济水平可以负担本人及受养人居港期间的生活。
★ 综合计分制
续签要求在港定居且对香港有贡献,例如已经在香港受雇或者开办/参与业务。
03 香港非本地生留港/回港计划
俗称留学/进修移民计划。在香港以及港校大湾区校园攻读全日制、学士及以上学位的非本地毕业生,可以申请IANG签证留港/返港工作。
计划特点
★ 门槛较低,有中文授课、专升硕项目
★ 学历提升+身份规划一举两得
★ 持有签证期间可以自由转换工作
★ 学历全球认可,毕业享留学生身份
申请资格
IANG两类院校毕业生可申请:香港院校非本地毕业生、港校大湾区院校毕业生。
★ 香港院校非本地毕业生:
在香港本地修读全日制经本地评审课程而获得学士学位或更高资历的非本地学生。
★ 港校大湾区院校毕业生:
在内地与香港的大学按照《中华人民共和国中外合作办学条例》在大湾区设立的院校毕业的全日制学士或更高学位毕业生。

应届生和非应届生的申请资格不一样。
★ 应届生(毕业6个月内):
首次递交申请时无需获得香港雇主聘用,无缝衔接学生签证。
★ 非应届生(毕业超6个月):
递交申请时必须获得香港雇主聘用且职位薪酬不低于市场平均水平。
申请周期
应届生留港一般需1个月,非应届生回港需要1-3个月。
逗留模式
★ 2年+3年+3年或2年+6年
首次获批可以拿到2年期的签证。一般情况下,要做2次续签,分别续签3年的签证。
如果可以证明自己符合顶尖人才类别,可以直接拿6年的签证,只续签1次。并在满足7年连续通常性居住下申请香港永居。
※ 顶尖人才:通过IANG来港2年,并在上一评税年度薪俸税应评税收入达到200万港币。
续签要求
续签IANG时需要在香港有工作,且所从事的工作必须符合2点要求:由同等学位的人士担任、薪资福利等同于市场平均水平,需要雇主公司配合提供相应的证明。
或者已在香港开办企业或参与任何业务,要求有实际运营场所和业务,正常报税。
04 香港输入内地人才计划
简称“专才”,2003年提出,旨在吸引香港特区所需而又缺乏的特别技能/知识/经验的内地居民来港工作。形式上可以是受雇、自雇或者派遣。受雇于某一家香港公司,或经本人创办的香港公司自雇,又或者由实力雄厚的内地母公司派遣前往香港。
计划特点
★ 无配额限制
★ 无行业限制
★ 条件优秀的话,学历可以放宽至大专
★ 申请前需获得香港雇主聘用
★ 审批相对较快
★ 持有签证期间转换工作需通知入境处
申请资格
★ 具有良好教育背景/技术资格/经证明的专业经验(教育背景一般本科以上,条件优秀可以放宽至大专)。
★ 已确实获得聘用,而从事的工作与学历或工作经验有关,且不能轻易觅得本地人担任(如果符合香港人才清单或者年薪达到200万港币,无需证明市场稀缺性)。
★ 薪酬福利与市场水平相若。
申请周期
1-3个月。
逗留模式
★ 3年+3年+2年或3年+5年
首次获批可以拿到3年期的签证。一般情况下,要做2次续签,第1次拿3年期的签证,第2次拿2年期的签证。或据在香港的雇佣合同有效期为限,以较短者为准。
如果可以证明自己符合顶尖人才类别,可以直接拿5年的签证,只续签1次。并在满足7年连续通常性居住下申请香港永居。
※ 顶尖人才:通过专才来港2年,并在上一评税年度薪俸税应评税收入达到200万港币。
续签要求
续签要求是依旧符合专才的申请资格,即有香港雇主聘用,岗位有市场稀缺性以及薪资达到市场同等水平。
05 香港新资本投资者入境计划
也称“投资移民”,2003年首次推出,计划的目的是让那些把资金带来香港,但不会在港参与经营任何业务的人士来港居留,2015年旧计划关停。2024年3月1日,港府宣布正式重启,名称定为新资本投资者入境计划。
计划特点
★ 无配额限制
★ 无行业限制
★ 对学历没有要求
★ 不强制在港工作和生活
★ 可申请无限期逗留期
申请资格
★ 申请人必须年满18周岁
★ 在提出申请前2年,实际拥有不少于3,000万港元的净资产。
★ 中国籍人士如果想参与计划,必须先取得外国永久居民身份(如瓦努阿图)。
★ 申请人没有不良记录
★ 申请人合计投入最少3,000万港元,分别予以下两部分:

申请周期
6-9个月。
逗留模式
★ 原则性获批:180天
★ 正式获批: 2+3+3年
申请人获得原则性获批,可以以访客身份在港逗留180天,作出投资。正式获批之后会获得2年期的逗留期限,之后以3+3年的模式在港延长逗留期限。
在港连续通常居住不少于7年,可以申请成为香港永居。如果未符合申请香港永居的规定,也可申请在港无条件限制逗留,这也是投资移民计划独有的模式。
续签要求
投资者必须在获准逗留之后的整段时间内,持续地符合计划的规定,继续满足在港投资的要求。
06 职专毕业生留港计划
也称VPAS,2023年提出,目的是应对香港技术行业中端人才不足的困难。根据计划,来港修读VTC指定全日制高级文凭课程的非本地生在毕业后申请留港工作,投身与课程相关的专业行业。
计划特点
★ 门槛极低,高三毕业生可报名
★ 学历、身份和职业规划一举三得
★ 试行2年
申请资格
★ 在2024/25学年和2025/26学年就读VTC指定的12个技术行业相关课程的非本地毕业生。

★ 毕业6个月内:
递交申请时无需获得香港雇主聘用,无缝衔接学生签证。
★ 毕业7-12个月:
递交申请时必须获得香港雇主聘用,从事与课程相关的专业。
申请周期
4周左右。
逗留模式
★ 1年+2年+2年。
首次获批可以拿到1年期的签证,留港寻找工作。其后2次续签分别2年。累计居港满七年后 (包括两年学习、一年寻找工作及其后四年工作),申请成为香港永居。

续签要求
首2次续签必须从事其就读专业相关职位,且全期受聘于同一雇主,第3次续签也必须在港有工作。
除了以上,最新《施政报告》提出明年上半年将在专才计划下新增渠道吸引年轻及具经验而人力极短缺的指定技术工种专才来港。预计3年共1万配额,工种名单待定(可能会涵盖维修等技术工种,如升降机维修人员)。更多香港身份规划和落地生活/工作问题,欢迎咨询。

