定了!香港新人才计划6月30日接受申请!
发布时间:2025-05-30
香港即将推出的技术工种专才,刚刚有了进一步消息。
定在2025年6月30日开放网申通道。
试行3年,政府会在推行1年后检讨。

计划背景
去年劳工及福利局公布《2023年人力推算报告》,指出:预计到2028年,香港本地劳动人力缺口将扩大至18万人。其中超过⅓为熟练技术人员。

所以港府在2024《施政报告》提出在“一般就业政策”和“输入内地人才计划”下增设技术专才渠道,邀请指定行业中合资格且富有经验的非学位中层技术专才。

配额限制
3年合共10,000配额
每项技术工种的配额以3,000个为限
申请要求
年龄:18至40岁
为“技术专才清单”指定的8项工种之一※
符合所设定的学历/工作经验/专业技能(如执业注册或牌照)等要求。
在申请前先获得香港雇主的聘任
薪资福利待遇达到市场同等水平
※技术专才清单涵盖8项指定技术工种,均是对维持香港城市运作极重要,但至少在未来5年面对严重人手短缺,且不能通过本地培训及时补充的工种。包括:
新型工业技术员
护士
飞机维修技术员
海事技术员(本地船只)
资讯科技技术员
升降机/自动梯技术员
建筑信息模拟协调员
电业技术员
续签要求
提交续签申请时,须在港继续受聘于同一技术工种。
逗留期限
首次逗留期限
视申请人所属工种和资历而定,一般为24或36个月。
延长逗留期限
每次可获准延长逗留不多于36个月
或,参考雇佣合约期限
居留权
通过计划来港连续通常居住不少于7年,可申请香港永居和特区护照。
8项指定技术工种的具体要求
新型工业技术员
职责说明
从事智能 / 自动化制造及机器人工程、机械工程 / 机电一体化工程、生物医学工程、微电子工程领域的技术任务,包括设备开发、设计、安装、操作优化、质量控制、维护及协助工程师执行计划等。
最低资历要求
(1)持有相关大专文凭
机械工程、制造工程、机械人工程、生物工程、电机工程、电子工程、信息工程等专业。
(2)取得文凭后有至少3年相关工作经验

护士
职责要求
在安老院、残疾人士院舍等指定机构提供卫生 / 医疗 / 专业护理服务、教学及研究活动。
最低资历
持有根据《护士注册条例》有效的护士注册 / 登记资格。

飞机维修技术员
职责要求
按航空公司和制造商标准,对飞机、发动机及零部件进行例行维修、保养、大修和改装,确保符合适航标准。
最低资历
(1) 持有民航当局签发的飞机维修证书 / 执照,或飞机维修 / 工程文凭及以上学历,或完成飞机维修培训课程。
(2) 具备至少1年飞机航线、基地或零部件维修工作经验。

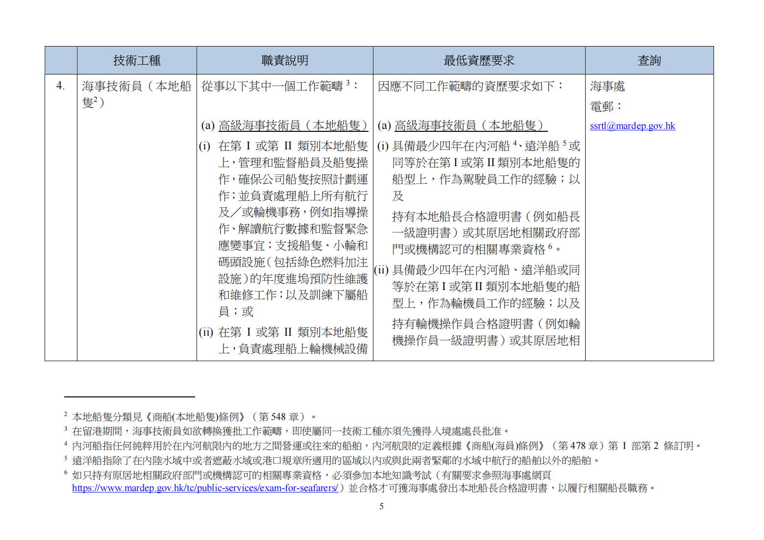
海事技术员(本地船只)
职责要求
A 高级海事技术员:
管理船员及船只操作,处理航行及轮机事务,负责设施维护和下属培训。
B 中级海事技术员:
维护船只机械设备,协助操作及维修,履行船员日常职务。
最低资历
A 高级海事技术员:
(1)具备至少4年内河船、远洋船或同类本地船只驾驶员/轮机员经验。
(2)持有本地船长/轮机操作员合格证明书(例如船长一级证书)或原居地认可的专业资格
B 中级海事技术员:
(1)具备至少 3 年内河船、远洋船或同类本地船只轮机员/驾驶员经验。
(2)持有轮机操作员合格证明书(例如船长二级证书)或原居地认可的专业资格

资讯科技技术员
职责要求
A 程序编写:
开发、维护程序,进行测试及撰写技术文件。
B 网络支援:
配置网络系统,诊断和解决网络问题,制定操作指引。
C 网络安全:
执行入侵监控、安全风险评估及应急支援。
最低资历
(1)持有信息技术、计算机科学等相关学科副学士学位或高级文凭(或大专)
(2)相关工作经验和证书
A 程序编写:
至少2年IT行业经验(其中至少 1 年为程序编写),并持有OCP、PCAP等证书。
B 网络支援:
至少2年IT 行业经验(其中至少1年为网络支援),并持有CCNA、CompTIA Network + 等证书。
C 网络安全:
至少 2 年IT 行业经验(其中至少1年为网络安全),并持有CEH、CompTIA Security + 等证书。

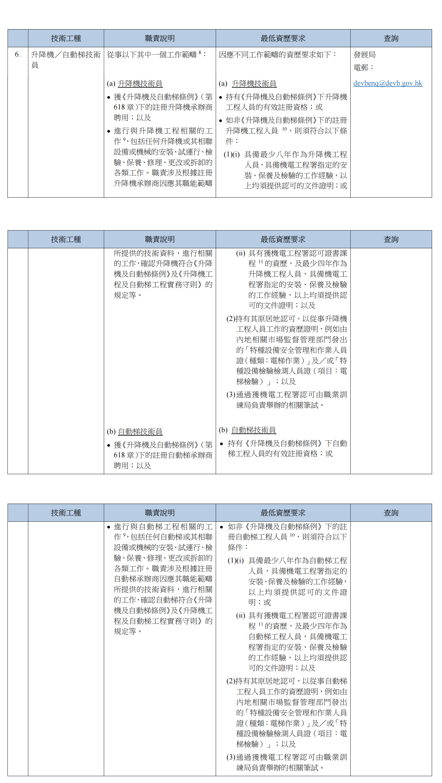
升降机/自动梯技术员
职责要求
从事升降机/自动梯的安装、试运行、检验、保养、维修等工作
最低资历
(1)持有《升降机及自动梯条例》下升降机工程人员的有效注册资格。
若无,需满足:
(2)具备至少8年升降机/自动梯工程经验(或持有认可证书课程资历 +至少4年经验)+持有相关证书+通过香港的相关行业笔试

建筑信息模拟协调员
职责要求
使用BIM技术进行绘图、监控建模、模型管理、项目信息管理及流程协调,确保项目符合合同要求。
最低资历
(1)获建造业议会认可的协调员资格。
若无,需满足:
(2)持有认可的香港资历架构第四级学历(如大专) +至少3年建造业经验(近5年内至少1年为 BIM 协调经验)
或,至少6年建造业经验(近5年内至少2年为 BIM 协调经验)。

电业技术员
职责要求
从事低压电力装置的安装、校验、检查、测试及维修
最低资历
(1)持有《电力条例》下的A级电业工程人员注册资格;
若无,需满足:
(2)至少4年电业工程经验(需证明)+持有原居地认可的电工作业证书(如内地 “特种作业操作证”)+并通过职业训练局笔试。

以上,更多细则,6月见。

